



Запись на курс подготовки к ЕГЭ 2026
Для быстрого перехода к другому типу заданий (обозначены номером, соответствующим заданию КИМ ЕГЭ), можно воспользоваться панелью:
Установите соответствие между исходным веществом и продуктом, который преимущественно образуется при взаимодействии этого вещества с бромом: к каждой позиции, обозначенной буквой, подберите соответствующую позицию, обозначенную цифрой.
| ИСХОДНОЕ ВЕЩЕСТВО | ПРОДУКТ БРОМИРОВАНИЯ |
| А) пропин | 1) Br–CH2–CH2–CH2–Br |
Запишите в таблицу выбранные цифры под соответствующими буквами.
5213
Установите соответствие между реагирующими веществами и преимущественно образующимся продуктом их взаимодействия: к каждой позиции, обозначенной буквой, подберите соответствующую позицию, обозначенную цифрой.
| РЕАГИРУЮЩИЕ ВЕЩЕСТВА | ПРОДУКТ ВЗАИМОДЕЙСТВИЯ |
| А) C6H5CHBr2 и KOH (водн.) | 1) фенилэтановая кислота |
Запишите в таблицу выбранные цифры под соответствующими буквами.
2363
Установите соответствие между веществом и схемой реакции, в результате которой может быть получено это вещество: к каждой позиции, обозначенной буквой, подберите соответствующую позицию, обозначенную цифрой.
| ВЕЩЕСТВО | РЕАКЦИЯ ПОЛУЧЕНИЯ |
| А) н-бутан | ![]() |
Запишите в таблицу выбранные цифры под соответствующими буквами.
1236
Установите соответствие между исходными веществами и органическим веществом, преимущественно образующимся при их взаимодействии: к каждой позиции, обозначенной буквой, подберите соответствующую позицию, обозначенную цифрой.
| ИСХОДНЫЕ ВЕЩЕСТВА | ПРОДУКТ ВЗАИМОДЕЙСТВИЯ |
| А) бензол + этилен (катализатор — фосфорная кислота) | ![]() |
Запишите в таблицу выбранные цифры под соответствующими буквами.
5345
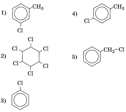
Установите соответствие между химической реакцией и органическим веществом, преимущественно образующимся в результате этой реакции: к каждой позиции, обозначенной буквой, подберите соответствующую позицию, обозначенную цифрой.
| РЕАКЦИЯ | ПРОДУКТ РЕАКЦИИ |
| А) гидрирование пропилена | ![]() |
Запишите в таблицу выбранные цифры под соответствующими буквами.
5413
Установите соответствие между схемой реакции и органическим веществом, преимущественно образующимся в результате этой реакции: к каждой позиции, обозначенной буквой, подберите соответствующую позицию, обозначенную цифрой.
| СХЕМА РЕАКЦИИ | ПРОДУКТ РЕАКЦИИ |
![]() | ![]() |
Запишите в таблицу выбранные цифры под соответствующими буквами.
4116
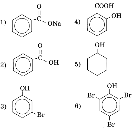
Установите соответствие между названием вещества и продуктом, который преимущественно образуется при взаимодействии этого вещества с бромом: к каждой позиции, обозначенной буквой, подберите соответствующую позицию, обозначенную цифрой.
| НАЗВАНИЕ ВЕЩЕСТВА | ПРОДУКТ БРОМИРОВАНИЯ |
| А) этан | ![]() |
Запишите в таблицу выбранные цифры под соответствующими буквами.
5236
Установите соответствие между схемой реакции и продуктом, который преимущественно образуется в результате этой реакции: к каждой позиции, обозначенной буквой, подберите соответствующую позицию, обозначенную цифрой.
| СХЕМА РЕАКЦИИ | ПРОДУКТ РЕАКЦИИ |
![]() | 1) этен |
Запишите в таблицу выбранные цифры под соответствующими буквами.
1254
Установите соответствие между схемой реакции и веществом X, которое принимает в ней участие: к каждой позиции, обозначенной буквой, подберите соответствующую позицию, обозначенную цифрой.
| СХЕМА РЕАКЦИИ | ВЕЩЕСТВО X |
![]() | 1) бензол |
Запишите в таблицу выбранные цифры под соответствующими буквами.
5231
Установите соответствие между исходным веществом и органическим продуктом его окисления перманганатом калия в кислой среде: к каждой позиции, обозначенной буквой, подберите соответствующую позицию, обозначенную цифрой.
| ИСХОДНОЕ ВЕЩЕСТВО | ПРОДУКТ РЕАКЦИИ |
| А) бутен-1 | 1) уксусная кислота |
Запишите в таблицу выбранные цифры под соответствующими буквами.
2441
Установите соответствие между схемой реакции и органическим веществом, преимущественно образующимся в результате этой реакции: к каждой позиции, обозначенной буквой, подберите соответствующую позицию, обозначенную цифрой.
| СХЕМА РЕАКЦИИ | ПРОДУКТ РЕАКЦИИ |
| А) HC≡C–CH2–CH3 + H2O → | 1) этановая кислота |
Запишите в таблицу выбранные цифры под соответствующими буквами.
5413
Установите соответствие между названием вещества и продуктом его полного гидрирования: к каждой позиции, обозначенной буквой, подберите соответствующую позицию, обозначенную цифрой.
| НАЗВАНИЕ ВЕЩЕСТВА | ПРОДУКТ РЕАКЦИИ |
| А) циклобутан | 1) бутан |
Запишите в таблицу выбранные цифры под соответствующими буквами.
1415
Установите соответствие между схемой реакции и органическим веществом, преимущественно образующимся в результате этой реакции: к каждой позиции, обозначенной буквой, подберите соответствующую позицию, обозначенную цифрой.
| СХЕМА РЕАКЦИИ | ПРОДУКТ РЕАКЦИИ |
![]() | 1) этан |
Запишите в таблицу выбранные цифры под соответствующими буквами.
6535
Установите соответствие между схемой реакции и органическим веществом, преимущественно образующимся в результате этой реакции: к каждой позиции, обозначенной буквой, подберите соответствующую позицию, обозначенную цифрой.
| СХЕМА РЕАКЦИИ | ПРОДУКТ РЕАКЦИИ |
![]() | ![]() |
Запишите в таблицу выбранные цифры под соответствующими буквами.
4153
Установите соответствие между схемой реакции и органическим веществом, преимущественно образующимся в результате этой реакции: к каждой позиции, обозначенной буквой, подберите соответствующую позицию, обозначенную цифрой.
| СХЕМА РЕАКЦИИ | ПРОДУКТ ВЗАИМОДЕЙСТВИЯ |
![]() | ![]() |
Запишите в таблицу выбранные цифры под соответствующими буквами.
4116
Установите соответствие между названием вещества и продуктом, преимущественно образующимся при его взаимодействии с бромоводородом: к каждой позиции, обозначенной буквой, подберите соответствующую позицию, обозначенную цифрой.
| НАЗВАНИЕ ВЕЩЕСТВА | ПРОДУКТ РЕАКЦИИ |
| А) бутен-1 | 1) 1-бромбутан |
Запишите в таблицу выбранные цифры под соответствующими буквами.
2424
Установите соответствие между химической реакцией и органическим веществом, преимущественно образующимся в результате этой реакции: к каждой позиции, обозначенной буквой, подберите соответствующую позицию, обозначенную цифрой.
| РЕАКЦИЯ | ПРОДУКТ РЕАКЦИИ |
| А) гидратация пропина | ![]() |
Запишите в таблицу выбранные цифры под соответствующими буквами.
4215
Установите соответствие между исходными веществами и органическим веществом, преимущественно образующимся при их взаимодействии: к каждой позиции, обозначенной буквой, подберите соответствующую позицию, обозначенную цифрой.
| ИСХОДНЫЕ ВЕЩЕСТВА | ПРОДУКТ ВЗАИМОДЕЙСТВИЯ |
| А) бромэтан и бензол (катализатор — хлорид алюминия) | 1) C6H5–CH=CH2 |
Запишите в таблицу выбранные цифры под соответствующими буквами.
5354
Установите соответствие между химической реакцией и органическим веществом, преимущественно образующимся в результате этой реакции: к каждой позиции, обозначенной буквой, подберите соответствующую позицию, обозначенную цифрой.
| РЕАКЦИЯ | ПРОДУКТ РЕАКЦИИ |
| А) гидрирование пропена | 1) пропилен |
Запишите в таблицу выбранные цифры под соответствующими буквами.
2145
Установите соответствие между схемой реакции и органическим веществом, преимущественно образующимся в результате этой реакции: к каждой позиции, обозначенной буквой, подберите соответствующую позицию, обозначенную цифрой.
| СХЕМА РЕАКЦИИ | ПРОДУКТ ВЗАИМОДЕЙСТВИЯ |
![]() | 1) бутандиол-2,3 |
Запишите в таблицу выбранные цифры под соответствующими буквами.
3126
Установите соответствие между схемой реакции и органическим веществом, преимущественно образующимся в результате этой реакции: к каждой позиции, обозначенной буквой, подберите соответствующую позицию, обозначенную цифрой.
| СХЕМА РЕАКЦИИ | ПРОДУКТ РЕАКЦИИ |
![]() | 1) этан 2) этен 3) бутан 4) бутен-1 5) бутен-2 6) бутин-2 |
Запишите в таблицу выбранные цифры под соответствующими буквами.
3565
Установите соответствие между схемой реакции и органическим веществом, которое преимущественно образуется в этой реакции: к каждой позиции, обозначенной буквой, подберите соответствующую позицию, обозначенную цифрой.
| СХЕМА РЕАКЦИИ | ОБРАЗУЮЩЕЕСЯ ВЕЩЕСТВО |
|
|
|
Запишите в таблицу выбранные цифры под соответствующими буквами.
3121
Установите соответствие между схемой реакции и органическим веществом, преимущественно образующимся в результате этой реакции: к каждой позиции, обозначенной буквой, подберите соответствующую позицию, обозначенную цифрой.
| СХЕМА РЕАКЦИИ | ПРОДУКТ РЕАКЦИИ |
| А) CH2=CH–CH2–CH3 + H2O → | 1) пропановая кислота |
Запишите в таблицу выбранные цифры под соответствующими буквами.
3415
Установите соответствие между схемой реакции и органическим веществом, преимущественно образующимся в результате этой реакции: к каждой позиции, обозначенной буквой, подберите соответствующую позицию, обозначенную цифрой.
| СХЕМА РЕАКЦИИ | ПРОДУКТ РЕАКЦИИ |
![]() | ![]() |
Запишите в таблицу выбранные цифры под соответствующими буквами.
3542
Установите соответствие между названием вещества и преимущественно образующимся продуктом его гидратации: к каждой позиции, обозначенной буквой, подберите соответствующую позицию, обозначенную цифрой.
| НАЗВАНИЕ ВЕЩЕСТВА | ПРОДУКТ РЕАКЦИИ |
| А) бутен-1 | 1) бутаналь |
Запишите в таблицу выбранные цифры под соответствующими буквами.
3434
Установите соответствие между углеводородом и продуктом, который преимущественно образуется при его взаимодействии с бромоводородом в соотношении 1:1: к каждой позиции, обозначенной буквой, подберите соответствующую позицию, обозначенную цифрой.
| УГЛЕВОДОРОД | ПРОДУКТ РЕАКЦИИ |
| А) этилен | 1) 2-бромпропен |
Запишите в таблицу выбранные цифры под соответствующими буквами.
4152
Установите соответствие между схемой реакции и органическим веществом, которое является продуктом этой реакции: к каждой позиции, обозначенной буквой, подберите соответствующую позицию, обозначенную цифрой.
| СХЕМА РЕАКЦИИ | ПРОДУКТ РЕАКЦИИ |
| А) CH3CH2Cl + NaOH (спирт.) → | 1) этан |
Запишите в таблицу выбранные цифры под соответствующими буквами.
2326
Установите соответствие между углеводородом и продуктом, который преимущественно образуется при его взаимодействии с бромом в соотношении 1:1: к каждой позиции, обозначенной буквой, подберите соответствующую позицию, обозначенную цифрой.
| УГЛЕВОДОРОД | ПРОДУКТ БРОМИРОВАНИЯ |
| А) изобутан | 1) 2,3-дибромбутан |
Запишите в таблицу выбранные цифры под соответствующими буквами.
3152
Установите соответствие между исходным углеводородом и продуктом, преимущественно образующимся при его гидратации: к каждой позиции, обозначенной буквой, подберите соответствующую позицию, обозначенную цифрой.
| ИСХОДНЫЙ УГЛЕВОДОРОД | ПРОДУКТ ГИДРАТАЦИИ |
| А) метилпропен | 1) пропанол-2 |
Запишите в таблицу выбранные цифры под соответствующими буквами.
2613
Установите соответствие между схемой реакции и органическим продуктом, который преимущественно образуется в результате этой реакции: к каждой позиции, обозначенной буквой, подберите соответствующую позицию, обозначенную цифрой.
| СХЕМА РЕАКЦИИ | ПРОДУКТ РЕАКЦИИ |
| А) ClCH2CH2CH2Cl + Mg → | 1) пропен |
Запишите в таблицу выбранные цифры под соответствующими буквами.
3164
В задании 22 в 1-ой графе «Схема реакции» записано название одного вещества. А реагент не указан. Ответы сомнительны. Формулировка условия составлена не корректно. ???
исправлено
