



Запись на курс подготовки к ЕГЭ 2026
Для быстрого перехода к другому типу заданий (обозначены номером, соответствующим заданию КИМ ЕГЭ), можно воспользоваться панелью:
Установите соответствие между схемой реакции и органическим веществом, которое является продуктом реакции: к каждой позиции, обозначенной буквой, подберите соответствующую позицию, обозначенную цифрой.
| СХЕМА РЕАКЦИИ | ПРОДУКТ РЕАКЦИИ |
![]() | 1) бутаналь |
Запишите в таблицу выбранные цифры под соответствующими буквами.
6431
Установите соответствие между схемой реакции и веществом X, принимающим участие в этой реакции: к каждой позиции, обозначенной буквой, подберите соответствующую позицию, обозначенную цифрой.
| СХЕМА РЕАКЦИИ | ВЕЩЕСТВО X |
![]() | 1) Br2 (водн.) |
Запишите в таблицу выбранные цифры под соответствующими буквами.
5615
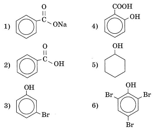
Установите соответствие между схемой реакции и веществом X, принимающим участие в ней: к каждой позиции, обозначенной буквой, подберите соответствующую позицию, обозначенную цифрой.
| СХЕМА РЕАКЦИИ | ВЕЩЕСТВО X |
| А) фенол + X → 2,4,6-трибромфенол | 1) HNO3 |
Запишите в таблицу выбранные цифры под соответствующими буквами.
5136
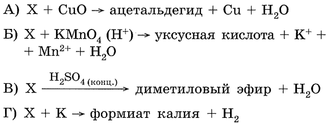
Установите соответствие между схемой реакции и веществом X, принимающим участие в ней: к каждой позиции, обозначенной буквой, подберите соответствующую позицию, обозначенную цифрой.
| СХЕМА РЕАКЦИИ | ВЕЩЕСТВО X |
| А) X + CuO → ацетальдегид | 1) этиленгликоль |
Запишите в таблицу выбранные цифры под соответствующими буквами.
4612
Установите соответствие между схемой реакции и органическим веществом, преимущественно образующимся в результате этой реакции: к каждой позиции, обозначенной буквой, подберите соответствующую позицию, обозначенную цифрой.
| СХЕМА РЕАКЦИИ | ПРОДУКТ ВЗАИМОДЕЙСТВИЯ |
![]() | 1) этан |
Запишите в таблицу выбранные цифры под соответствующими буквами.
3361
Установите соответствие между схемой реакции и органическим веществом, преимущественно образующимся в результате этой реакции: к каждой позиции, обозначенной буквой, подберите соответствующую позицию, обозначенную цифрой.
| СХЕМА РЕАКЦИИ | ПРОДУКТ ВЗАИМОДЕЙСТВИЯ |
![]() | ![]() |
Запишите в таблицу выбранные цифры под соответствующими буквами.
6521
Установите соответствие между схемой реакции и веществом X, участвующим в этой реакции: к каждой позиции, обозначенной буквой, подберите соответствующую позицию, обозначенную цифрой.
| СХЕМА РЕАКЦИИ | ВЕЩЕСТВО X |
| А) фенол + X → фенолят калия | 1) CH3OH |
Запишите в таблицу выбранные цифры под соответствующими буквами.
6436
Установите соответствие между веществом и углеродсодержащим продуктом реакции, который образуется при взаимодействии этого вещества с метанолом: к каждой позиции, обозначенной буквой, подберите соответствующую позицию, обозначенную цифрой.
| ВЕЩЕСТВО | ПРОДУКТ РЕАКЦИИ |
| А) пропионовая кислота | 1) диметиловый эфир |
Запишите в таблицу выбранные цифры под соответствующими буквами.
3512
Установите соответствие между реагирующими веществами и углеродсодержащим продуктом, который преимущественно образуется при взаимодействии этих веществ: к каждой позиции, обозначенной буквой, подберите соответствующую позицию, обозначенную цифрой.
| РЕАГИРУЮЩИЕ ВЕЩЕСТВА | ПРОДУКТ ВЗАИМОДЕЙСТВИЯ |
| А) муравьиная кислота и сульфид калия | 1) ацетат калия |
Запишите в таблицу выбранные цифры под соответствующими буквами.
4132
Установите соответствие между веществом и возможным способом его получения: к каждой позиции, обозначенной буквой, подберите соответствующую позицию, обозначенную цифрой.
| ВЕЩЕСТВО | СПОСОБ ПОЛУЧЕНИЯ |
| А) этиленгликоль | 1) окисление ацетальдегида |
Запишите в таблицу выбранные цифры под соответствующими буквами.
3126
Установите соответствие между схемой реакции и органическим веществом, преимущественно образующимся в результате этой реакции: к каждой позиции, обозначенной буквой, подберите соответствующую позицию, обозначенную цифрой.
| СХЕМА РЕАКЦИИ | ПРОДУКТ РЕАКЦИИ |
| А) CH3CHO + H2 → | 1) этанол |
Запишите в таблицу выбранные цифры под соответствующими буквами.
1414
Установите соответствие между исходным(-и) веществом(-ами) и органическим веществом, которое преимущественно образуется при их взаимодействии: к каждой позиции, обозначенной буквой, подберите соответствующую позицию, обозначенную цифрой.
| ИСХОДНЫЕ(-ОЕ) ВЕЩЕСТВА(-О) | ПРОДУКТ ВЗАИМОДЕЙСТВИЯ |
![]() | 1) CH3OC2H5 |
Запишите в таблицу выбранные цифры под соответствующими буквами.
2361
Установите соответствие между схемой реакции и органическим веществом, преимущественно образующимся в результате этой реакции: к каждой позиции, обозначенной буквой, подберите соответствующую позицию, обозначенную цифрой.
| СХЕМА РЕАКЦИИ | ПРОДУКТ РЕАКЦИИ |
![]() | 1) CH3–CH=CH2 |
Запишите в таблицу выбранные цифры под соответствующими буквами.
6524
Установите соответствие между реагирующими веществами и углеродсодержащим продуктом, который преимущественно образуется при взаимодействии этих веществ: к каждой позиции, обозначенной буквой, подберите соответствующую позицию, обозначенную цифрой.
| РЕАГИРУЮЩИЕ ВЕЩЕСТВА | ПРОДУКТ ВЗАИМОДЕЙСТВИЯ |
| А) уксусная кислота и натрий | 1) ацетат натрия |
Запишите в таблицу выбранные цифры под соответствующими буквами.
1264
Установите соответствие между схемой реакции и органическим веществом, преимущественно образующимся в результате этой реакции: к каждой позиции, обозначенной буквой, подберите соответствующую позицию, обозначенную цифрой.
| СХЕМА РЕАКЦИИ | ПРОДУКТ ВЗАИМОДЕЙСТВИЯ |
![]() |
|
Запишите в таблицу выбранные цифры под соответствующими буквами.
6521
Установите соответствие между исходными веществами и органическим веществом, преимущественно образующимся при их взаимодействии: к каждой позиции, обозначенной буквой, подберите соответствующую позицию, обозначенную цифрой.
| ИСХОДНЫЕ ВЕЩЕСТВА | ПРОДУКТ ВЗАИМОДЕЙСТВИЯ |
| А) этанол и оксид меди(II) | 1) диметиловый эфир |
Запишите в таблицу выбранные цифры под соответствующими буквами.
3526
Установите соответствие между схемой реакции и органическим веществом, преимущественно образующимся в результате этой реакции: к каждой позиции, обозначенной буквой, подберите соответствующую позицию, обозначенную цифрой.
| СХЕМА РЕАКЦИИ | ПРОДУКТ РЕАКЦИИ |
![]() | 1) этан |
Запишите в таблицу выбранные цифры под соответствующими буквами.
6331
Установите соответствие между схемой реакции и веществом X, принимающим участие в ней: к каждой позиции, обозначенной буквой, подберите соответствующую позицию, обозначенную цифрой.
| СХЕМА РЕАКЦИИ | ВЕЩЕСТВО X |
| А) X + CuO → ацетальдегид | 1) CH2(OH)–CH2(OH) |
Запишите в таблицу выбранные цифры под соответствующими буквами.
4612
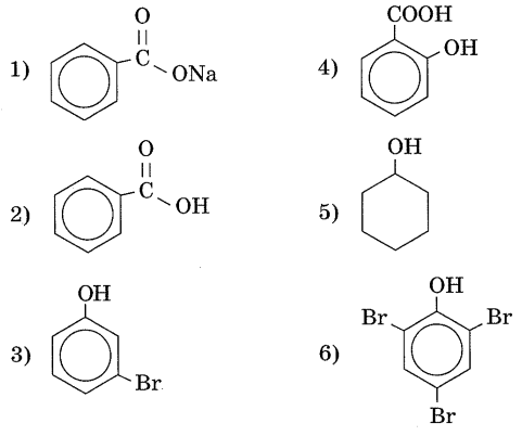
Установите соответствие между схемой реакции и веществом X, принимающим участие в ней: к каждой позиции, обозначенной буквой, подберите соответствующую позицию, обозначенную цифрой.
| СХЕМА РЕАКЦИИ | ВЕЩЕСТВО X |
| А) фенол + X → 2,4,6-трибромфенол | 1) HNO3 |
Запишите в таблицу выбранные цифры под соответствующими буквами.
5136
Установите соответствие между химической реакцией и органическим веществом, преимущественно образующимся в результате этой реакции: к каждой позиции, обозначенной буквой, подберите соответствующую позицию, обозначенную цифрой.
| РЕАКЦИЯ | ПРОДУКТ РЕАКЦИИ |
| А) гидрирование пропанона | 1) CH3CH2CH2OH |
Запишите в таблицу выбранные цифры под соответствующими буквами.
2136
Установите соответствие между исходным(-и) веществом(-ами) и органическим веществом, которое преимущественно образуется в результате реакции: к каждой позиции, обозначенной буквой, подберите соответствующую позицию, обозначенную цифрой.
| ИСХОДНЫЕ(-ОЕ) ВЕЩЕСТВА(-О) | ПРОДУКТ РЕАКЦИИ |
![]() | 1) метилэтиловый эфир |
Запишите в таблицу выбранные цифры под соответствующими буквами.
2361
Установите соответствие между схемой реакции и органическим веществом, преимущественно образующимся в результате этой реакции: к каждой позиции, обозначенной буквой, подберите соответствующую позицию, обозначенную цифрой.
| СХЕМА РЕАКЦИИ | ПРОДУКТ РЕАКЦИИ |
| А) CH3CH2CHO + H2 → | 1) пропанол-1 |
Запишите в таблицу выбранные цифры под соответствующими буквами.
1414
Установите соответствие между реагирующими веществами и углеродсодержащим продуктом, который преимущественно образуется при взаимодействии этих веществ: к каждой позиции, обозначенной буквой, подберите соответствующую позицию, обозначенную цифрой.
| РЕАГИРУЮЩИЕ ВЕЩЕСТВА | ПРОДУКТ ВЗАИМОДЕЙСТВИЯ |
| А) уксусная кислота и гидроксид натрия | 1) ацетат натрия |
Запишите в таблицу выбранные цифры под соответствующими буквами.
1264
Установите соответствие между протекающей реакцией и органическим веществом, преимущественно образующимся в этой реакции: к каждой позиции, обозначенной буквой, подберите соответствующую позицию, обозначенную цифрой.
| РЕАКЦИЯ | ПРОДУКТ РЕАКЦИИ |
| А) электролиз водного раствора пропионата калия | 1) пропан |
Запишите в таблицу выбранные цифры под соответствующими буквами.
6245
Установите соответствие между схемой реакции и веществом X, которое является одним из реагентов в ней: к каждой позиции, обозначенной буквой, подберите соответствующую позицию, обозначенную цифрой.
| СХЕМА РЕАКЦИИ | ВЕЩЕСТВО X |
| А) фенол + X → фенолят калия | 1) NaOH |
Запишите в таблицу выбранные цифры под соответствующими буквами.
2665
Установите соответствие между схемой реакции и веществом X, которое является одним из реагентов в ней: к каждой позиции, обозначенной буквой, подберите соответствующую позицию, обозначенную цифрой.
| СХЕМА РЕАКЦИИ | ВЕЩЕСТВО X |
|
| 1) муравьиная кислота |
Запишите в таблицу выбранные цифры под соответствующими буквами.
3634
Установите соответствие между веществом, которое вступает в реакцию с уксусной кислотой, и углеродсодержащим продуктом этой реакции: к каждой позиции, обозначенной буквой, подберите соответствующую позицию, обозначенную цифрой.
| ВЕЩЕСТВО | ПРОДУКТ РЕАКЦИИ |
| А) CuO | 1) ацетат калия |
Запишите в таблицу выбранные цифры под соответствующими буквами.
5145
Установите соответствие между веществом и углеродсодержащим продуктом реакции, который преимущественно образуется при взаимодействии этого вещества с оксидом меди(II): к каждой позиции, обозначенной буквой, подберите соответствующую позицию, обозначенную цифрой.
| ВЕЩЕСТВО | ПРОДУКТ РЕАКЦИИ |
| А) уксусная кислота | 1) ацетон |
Запишите в таблицу выбранные цифры под соответствующими буквами.
6231
Установите соответствие между схемой реакции и веществом X, которое является одним из реагентов в ней: к каждой позиции, обозначенной буквой, подберите соответствующую позицию, обозначенную цифрой.
| СХЕМА РЕАКЦИИ | ВЕЩЕСТВО X |
![]() | 1) муравьиная кислота |
Запишите в таблицу выбранные цифры под соответствующими буквами.
3321
Установите соответствие между реагирующими веществами и углеродсодержащим продуктом, который преимущественно образуется при взаимодействии этих веществ: к каждой позиции, обозначенной буквой, подберите соответствующую позицию, обозначенную цифрой.
| РЕАГИРУЮЩИЕ ВЕЩЕСТВА | ПРОДУКТ ВЗАИМОДЕЙСТВИЯ |
| А) уксусная кислота и гидроксид натрия | 1) ацетат натрия |
Запишите в таблицу выбранные цифры под соответствующими буквами.
1432
